- 首页
- 楼市周边
- 政策
- 土拍
- 城市数据
- 地铁
- 市重大项目
- 上市公司
- 第三方报告
- 实用工具
- 登录 / 注册
自2026年1月1日至2027年12月31日,对出售自有住房并在现住房出售后1年内在市场重新购买住房的纳税人,对其出售现住房已缴纳的个人所得税予以退税优惠。其中,新购住房金额大于或等于现住房转让金额的,全部退还已缴纳的个人所得税;新购住房金额小于现住房转让金额的,按新购住房金额占现住房转让金额的比例退还出售现住房已缴纳的个人所得税。
本公告所称现住房转让金额为该房屋转让的市场成交价格。新购住房为新房的,购房金额为纳税人在住房城乡建设部门网签备案的购房合同中注明的成交价格;新购住房为二手房的,购房金额为房屋的成交价格。
享受本公告规定优惠政策的纳税人须同时满足以下条件:
纳税人出售和重新购买的住房应在同一城市范围内。同一城市范围是指同一直辖市、副省级城市、地级市(地区、州、盟)所辖全部行政区划范围。
出售自有住房的纳税人与新购住房之间须直接相关,应为新购住房产权人或产权人之一。
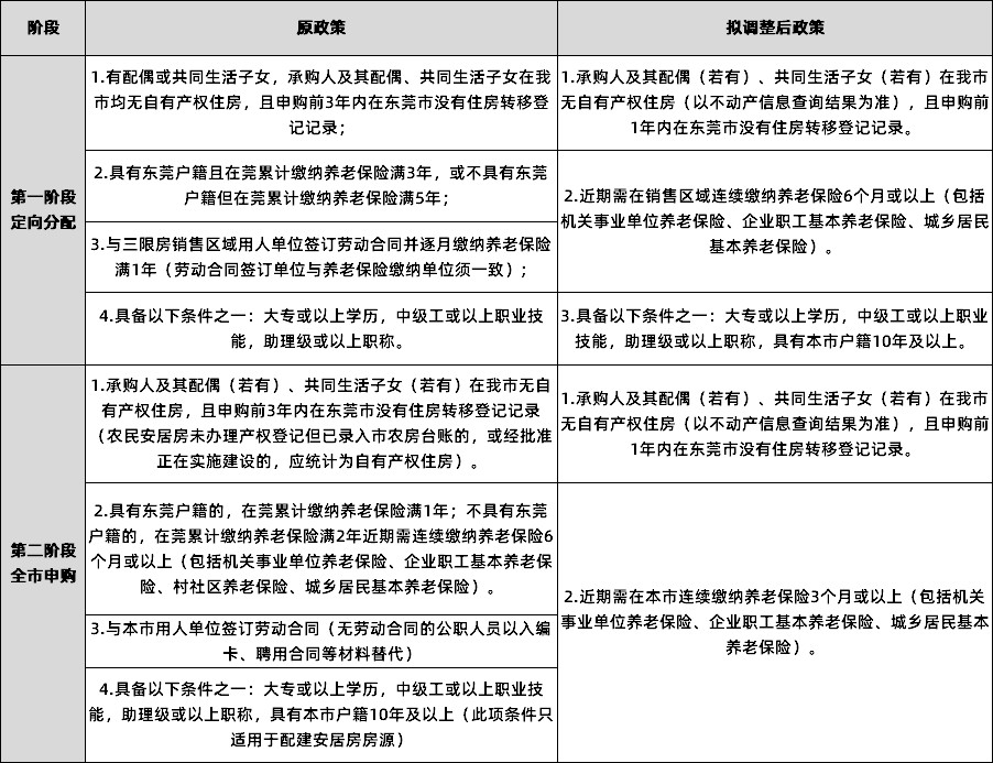
重点有以下5点变化:
取消了户籍限制。原先对于本地和非本地户籍社保要求不同,现在直接二者社保要求一致。
放宽了社保要求:
第一阶段定向分配上,社保由原先的3-5年,直接缩短为6个月及以上。
第二阶段全市申购上,社保由原先的1-2年,缩短为3个月及以上。

缩短住房转移登记记录范围。根据通知,无住房转移登记记录范围,由3年缩短为1年。
取消了与共有产权房销售区域用人单位签订劳动合同的限制。
对具有本市户籍10年及以上的申请人取消了学历和职称限制。
本通知自发布起执行。
为深入贯彻落实党中央、国务院及省委、省政府相关决策部署和工作要求,更好满足居民刚性和多样化改善性住房需求,促进房地产市场平稳健康发展,结合我市实际,经市人民政府同意,现就有关事项通知如下:
实施购房补贴政策。对于2025年9月25日至2025年12月31日期间在我市购买新建商品住房(“三限房”及人才房、回迁房等非市场化商品房除外)、完成合同网签及备案,并在2026年3月31日前足额缴纳契税的购房人,给予购房合同总价2%、最高不超过3万元的购房补贴。具体实施细则另行制定。
优化个人住房贷款首套房认定标准。居民家庭在申请个人住房贷款购买新建商品住房时,在拟购房屋所在地镇街(园区)名下无住房的,可按首套住房认定(属于住房公积金贷款的需同时满足全国范围内未使用过公积金贷款)。
首套房、二套房最高贷款额度统一提高至150万元。对缴存人购买配售型保障性住房的,住房公积金最高贷款额度上浮50%,不超最高贷款额度上限。供收比仅核定公积金贷款部分。支持缴存人提取住房公积金支付住房贷款首付款。
对新建商品住房去化周期超过36个月的,原则上暂停新增商品住宅用地出让;对商业办公类商品房去化周期连续3个月超过36个月的,暂停新增商业办公用地出让。
支持存量商业办公用房业态功能合理转换。在符合结构安全、消防要求的前提下,允许相关主体通过改建改造、增配设施等方式,优化调整存量商业办公用房功能,用于保障性租赁住房、教育、养老、托幼、社会福利等公共服务用途,或用于发展文化创意、体育健身、旅游休闲等经营性用途,免于办理建设工程规划许可证,依程序直接办理施工许可、消防设计审查验收或者备案。
优化房地产项目行政审批服务。开发企业在首次申报新建商品住房销售价格后,可根据市场供需情况自主调整申报价格。大力推行“交房即发证”,分期规划核实验收和分栋首次登记。优化我市在建建筑物抵押权登记,允许以单套房屋为基本单位,办理在建建筑物抵押权首次登记及后续的注销登记。参照存量房“带押过户”的模式,加快推进新建商品房带押过户业务落地,实现不动产登记和抵押贷款的有效衔接。
本通知自印发之日起施行。